“企业海外反垄断合规指引”系列二
6张图了解欧盟反垄断法律法规
2026年01月29日09:02 | 来源:人民网
222
222
订阅已订阅已收藏
收藏点击播报本文,约
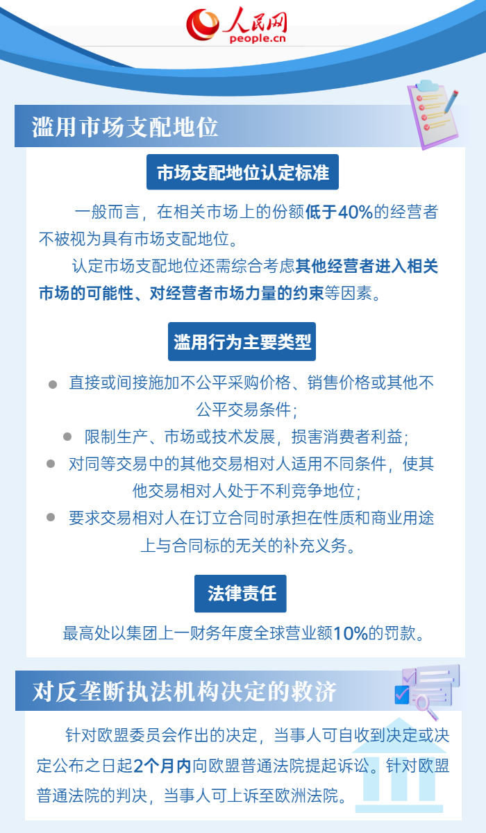
近年来,我国企业国际化进程加速,越来越多企业“走出去”参与国际竞争。针对企业比较关心的海外反垄断合规问题,人民网联合市场监管总局反垄断二司特推出“企业海外反垄断合规指引”系列图解,按国别市场分类带您了解境外反垄断法律制度,为广大企业经营者提供参考。
(责编:杨迪、吕骞)
关注公众号:人民网财经
分享让更多人看到
- 评论
- 关注
推荐阅读
打开客户端体验更多服务
打开





































微信扫一扫


第一时间为您推送权威资讯
报道全球 传播中国
关注人民网,传播正能量